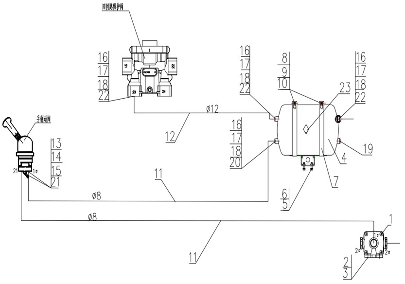
8364764 Parking brake parts
Unit8364764Detail

|
Unit8364764Detail |
|||||||
|
Num |
Hot Num |
Diagram No. |
Name |
Quantity |
Vertion |
Disuse Time |
Unit Code |
|
3 |
1 |
WG9525360055 |
brake |
001 |
8364764 |
||
|
5 |
2 |
ZQ1840835 |
Hexagon bolts with flange |
002 |
8364764 |
||
|
6 |
3 |
ZQ32008 |
Hexagon nuts with flange |
002 |
8364764 |
||
|
9 |
4 |
WG9525360002 |
Air tank |
001 |
8364764 |
||
|
11 |
5 |
WG9516360101 |
Bracket |
001 |
8364764 |
||
|
16 |
6 |
ZQ1841030 |
Hexagon bolts with flange |
004 |
8364764 |
||
|
17 |
7 |
WG9525360704 |
strap |
002 |
8364764 |
||
|
24 |
8 |
WG700 550013 |
Pin |
002 |
8364764 |
||
|
19 |
9 |
WG09 190017 |
Pin |
002 |
8364764 |
||
|
29 |
10 |
Q218B0895 |
Hexagon socket head screw (full thread) |
002 |
8364764 |
||
|
1 |
11 |
190003179781 |
Plastic tube |
900 |
8364764 |
||
|
2 |
12 |
190003179785 |
Plastic tube |
120 |
8364764 |
||
|
30 |
13 |
WG9000361004 |
Gasket |
002 |
8364764 |
||
|
32 |
14 |
WG9000361005 |
Clip |
002 |
8364764 |
||
|
34 |
15 |
WG9000361006 |
Nut |
002 |
8364764 |
||
|
36 |
16 |
WG9000361007 |
Gasket |
006 |
8364764 |
||
|
38 |
17 |
WG9000361008 |
Clip |
006 |
8364764 |
||
|
40 |
18 |
WG9000361009 |
Nut |
006 |
8364764 |
||
|
42 |
19 |
WG9000361012 |
Plug |
001 |
8364764 |
||
|
44 |
20 |
WG9000361106 |
Nozzle |
001 |
8364764 |
||
|
46 |
21 |
WG9000361201 |
Nozzle |
001 |
8364764 |
||
|
48 |
22 |
WG9000361204 |
Nozzle |
004 |
8364764 |
||
|
50 |
23 |
WG9000361402 |
Drain valve |
001 |
8364764 |
||
()
