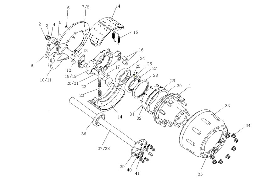
4340107 HW12 rear axle wheel hub and brake assembly (wheelbase 1820, ABS, hand the arm)
Unit4340107Detail

|
Unit4340107Detail |
|||||||
|
Num |
Hot Num |
Diagram No. |
Name |
Quantity |
Vertion |
Disuse Time |
Unit Code |
|
119 |
1 |
AZ9761340081 |
Rear wheel hub assembly |
002 |
4340107 |
||
|
120 |
1.1 |
AZ9761340082 |
Rear wheel hub |
001 |
4340107 |
||
|
121 |
1.2 |
WG9107340002 |
Wheel bolt |
010 |
4340107 |
||
|
123 |
1.3 |
WG9107340003 |
Stud |
008 |
4340107 |
||
|
125 |
1.4 |
WG9112340008 |
Gear ring |
001 |
4340107 |
||
|
110 |
2 |
WG1229D2942 |
Snap ring |
001 |
4340107 |
||
|
106 |
3 |
WG1229W3117 |
Washer |
001 |
4340107 |
||
|
108 |
4 |
WG1229J3130 |
Washer |
002 |
4340107 |
||
|
104 |
5 |
WG1229H4090 |
Washer |
001 |
4340107 |
||
|
116 |
6 |
Q150B1012 |
Bolt |
006 |
4340107 |
||
|
112 |
7 |
WG3236Q2123 |
Dust shield |
001 |
4340107 |
||
|
114 |
8 |
WG3236R2124 |
Dust shield |
001 |
4340107 |
||
|
117 |
9 |
WG9111340040 |
Slack adjuster assembly |
002 |
4340107 |
||
|
46 |
10 |
WGA13299G5545 |
Brake air chamber support assembly |
001 |
4340107 |
||
|
99 |
11 |
WGA13299H5546 |
Brake air chamber support assembly |
001 |
4340107 |
||
|
102 |
12 |
Q150B1235 |
Bolt |
004 |
4340107 |
||
|
178 |
13 |
AZ9003963002 |
Grease nipple |
001 |
4340107 |
||
|
180 |
13.1 |
Q700B01 |
Grease nipple |
001 |
4340107 |
||
|
179 |
13.2 |
AZ9003963010 |
Cap |
001 |
4340107 |
||
|
80 |
14 |
AZ9360340006 |
Brake lining & roller assembly |
002 |
4340107 |
||
|
81 |
14.1 |
WG9360340005 |
Brake shoe & lining assembly |
001 |
4340107 |
||
|
84 |
14.2 |
WG3105B210 |
Bracket |
001 |
4340107 |
||
|
86 |
14.3 |
WG1779R18 |
Roller |
001 |
4340107 |
||
|
44 |
15 |
WG2258H1230 |
Spring |
002 |
4340107 |
||
|
88 |
16 |
WG1259N274 |
Pin |
002 |
4340107 |
||
|
170 |
17 |
Q151B1635TF2 |
Bolt |
030 |
4340107 |
||
|
12 |
18 |
A 3211W6003 |
Brake plate assembly |
001 |
4340107 |
||
|
65 |
19 |
A 3211X6004 |
Brake plate assembly |
001 |
4340107 |
||
|
77 |
19.1 |
WG1205G761 |
O-ring |
001 |
4340107 |
||
|
75 |
19.2 |
WGA1205V1556 |
Oil seal |
001 |
4340107 |
||
|
40 |
20 |
WG2210F8144 |
001 |
4340107 |
|||
|
93 |
21 |
WG2210E8143 |
001 |
4340107 |
|||
|
90 |
22 |
WG1229G4089 |
Gasket |
001 |
4340107 |
||
|
42 |
23 |
WG2258W803 |
Spring for brake hoof |
001 |
4340107 |
||
|
134 |
24 |
WG9111340017 |
Spacer |
002 |
4340107 |
||
|
184 |
25 |
WG9231030222 |
Tapered roller bearing |
002 |
4340107 |
||
|
167 |
26 |
Q218B0835 |
Screw |
004 |
4340107 |
||
|
165 |
27 |
WG9107346006 |
Bracket |
002 |
4340107 |
||
|
187 |
28 |
WG9981340113 |
Gasket |
002 |
4340107 |
||
|
141 |
29 |
WG9761340021 |
Oil shield |
002 |
4340107 |
||
|
143 |
30 |
WG9012340020 |
Gasket |
002 |
4340107 |
||
|
145 |
31 |
Q150B0816 |
Bolt |
020 |
4340107 |
||
|
146 |
32 |
Q40308 |
Spring washer |
020 |
4340107 |
||
|
127 |
33 |
WG9111340006 |
Brake drum |
002 |
4340107 |
||
|
160 |
34 |
WG9003884160 |
Wheel bolt |
020 |
4340107 |
||
|
129 |
35 |
Q2541025 |
Screw |
004 |
4340107 |
||
|
131 |
36 |
32217 |
Tapered roller bearing |
002 |
4340107 |
||
|
153 |
37 |
WG9111349003 |
Half shaft(left) |
001 |
4340107 |
||
|
150 |
38 |
WG9111349002 |
Half shaft (right) |
001 |
4340107 |
||
|
155 |
39 |
WG1246V1166 |
Bushing |
016 |
4340107 |
||
|
157 |
40 |
WG1229X518 |
Washer |
016 |
4340107 |
||
|
159 |
41 |
190003888627 |
Nut |
016 |
4340107 |
||
|
181 |
42 |
WG9360341017 |
Washer |
001 |
4340107 |
||
|
147 |
43 |
2208E1123 |
002 |
4340107 |
|||
|
168 |
44 |
WG9107346010 |
Sleeve |
002 |
4340107 |
||
